中南大学

211 | 985 | 双一流 | 综合
湖南省 本科 省重点 公办

1210

知行合一、经世致用

0731-88830995

https://www.csu.edu.cn/

图片

中南大学2023年高水平运动队招生简章

2022-12-08 09:06:58      分享至:

按照《教育部办公厅关于做好2023年普通高等学校部分特殊类型招生工作的通知》(教学厅[2022]8号)的规定和要求,为选拔高水平体育人才,推进素质教育,2023年中南大学继续面向全国招收高水平运动队队员。具体办法公布如下:

一、招生计划

1.png

2.png

注:未公布的项目不招生。对于实行高考改革和合并本科录取批次的省份,以省级招生考试机构划定的高水平运动队参考录取控制分数线为准。

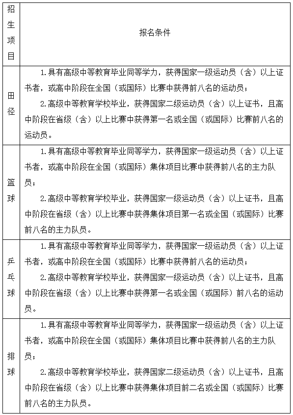
二、报名条件

1.符合2023年普通高校招生工作规定的报名条件以及教育部和生源省高水平运动队招生条件,德智体美劳全面发展,无伤病,具备下表对应招生项目的报名条件之一者方可报名。

3.png

注:中南大学2023年高水平运动队报名条件认定的比赛名称如下:

(1)全国、洲际及世界体育比赛

①以中华人民共和国名义举办的体育比赛。

②教育部、体育总局主办的全国中学生体育比赛;全国中学生体育协会主办的中学生体育比赛。

③教育部组织承办或组(团)队参加世界、洲际中学生体育比赛;教育部、国家体育总局等有关部门联合承办或组(团)队参加世界、洲际中学生体育比赛。

(2)省级体育比赛

①以各省人民政府名义举办的体育比赛。

②各省教育厅、体育局主办的全省中学生体育比赛。

2.主力运动员的资格认定:由考生提供所在学校签字盖章的相关证明材料。

3.考生所持有的运动员等级证书项目应与报考的项目一致(运动小项也必须对应一致,否则报名无效),全能项目考生所持有的运动员等级证书项目需为所考项目的其中之一。运动员技术等级以国家体育总局官方网站“运动员技术等级综合查询系统”公示的数据信息为准。

4.乒乓球项目不接受参加过中国乒乓球俱乐部超级联赛、中国乒乓球俱乐部甲A比赛及全国乒乓球锦标赛、全运会运动员(包括注册、报名、预赛和正赛)报名。

5.高中阶段比赛成绩有效时间为2020年9月—2022年12月。

三、报名程序

2022年12月12日—12月14日,考生登录教育部“阳光高考特殊类型招生报名平台”报名系统进行报名,网址为:http://gaokao.chsi.com.cn/gspyddbm/,具体要求见该系统。

我校不接受纸质报名材料,考生需将以下材料照片或扫描件上传至报名系统:

1.考生完成网上报名后,下载打印填写完整的报名申请表,并由考生所在中学在申请表相应位置签字盖章。

2.居民身份证(双面)。

3.运动员等级证书和国家体育总局官方网站“运动员技术等级综合查询系统”查询认证结果截图。

4.中南大学2023年高水平运动队报名条件认定的比赛获奖证书扫描件,需加盖考生所在中学公章。

5.与报名条件相关的竞赛成绩册、秩序册封面及包含本人信息页面的扫描件等,且需加盖考生所在中学公章。

6.集体项目报考的学生必须提供主力运动员的资格认定证明材料。

7.同等学力报考的学生必须提供与高级中等教育相当的学习证明和成绩单,并由省级教育行政主管部门协助对其同等学力进行认定证明。

上传的照片和扫描件须确保电子文件清晰可读,网上报名信息及上传材料必须齐全、完整和真实,否则申请无效;如有弄虚作假者,一经查实,将取消学生个人的考核、录取资格以及所在中学三年的推荐资格。

各项目报名分为文化单考组、文化二本线65%组、文化二本线组,报名时须选择其中的一个组别,不能兼报,兼报者取消报名资格。

四、选拔程序

1.资格审查

我校成立专家组对考生的申请材料进行审核,确定具有考核资格的考生名单,2022年12月23日前在“中南大学招生在线”网站公示,同时在教育部阳光高考平台公示,公示无异议者获得相关招生项目的考核资格。

2.体育专项测试

(1)获得田径、乒乓球项目考核资格考生须按照教育部和国家体育总局有关要求,参加国家统一组织的体育专项测试,我校认定国家统一组织的体育专项测试成绩。

乒乓球招生小项体育专项测试成绩相同者,按照胜率优先,文化成绩(百分制)择优确定录取,文化成绩相同者,依次按照语文、数学、外语单科成绩高者优先录取。

田径招生小项体育专项测试成绩相同者,按照专项测试原始成绩,文化成绩(百分制)择优确定录取,文化成绩相同者,依次按照语文、数学、外语单科成绩高者优先录取。

(2)获得排球、篮球项目考核资格考生须按照以下方法参加我校组织的体育专项测试。

①网上确认考试

获得考核资格考生于2022年12月25日前到教育部“阳光高考特殊类型招生报名平台” 报名网站确认是否参加考试,逾期未确认者视为自动放弃考核资格。

②网上缴费

在教育部“阳光高考特殊类型招生报名平台”网上确认参加考试的考生须在2022年12月26日前在报名网站支付考试费,按照湖南省发展和改革委员会、湖南省财政厅、湖南省教育厅《关于进一步完善大中专教育收费管理有关事项的通知》湘发改价费规[2021]646号文件的收费标准,体育专项测试费为200元/人。考试费一旦缴纳,无论是否参加考试,概不退还;逾期未支付者视为自动放弃我校体育专项考核资格。

③现场测试资格确认

现场测试资格确认时间和地点见下表:

4.png

现场测试资格确认时,考生须提交本人身份证、准考证、运动员等级证书、和获奖证书原件。经审查合格后进行照相、指纹注册,领取准考证等相关资料,现场签订《高水平运动队考生反兴奋剂承诺书》和《考生诚信承诺书》,拒不签订承诺书或拒绝接受兴奋剂检查或抽查的考生,视为主动放弃考试资格。

④现场测试

现场测试时间和地点见下表:

5.png

测试内容和评分方法:参照国家体育总局制定的《普通高等学校运动训练、武术与民族传统体育专业体育专项考试方法与评分标准》。

现场测试要求:凡参加我校高水平运动队测试的所有考生必须在当地保险公司购买测试期间的个人“人身意外伤害保险”,报到时提交保险单据原件,否则不能参加测试。

考生须在规定的时间、地点持身份证和准考证原件参加测试,否则视为放弃测试资格。测试中如发现弄虚作假、冒名顶替者将取消测试资格,并通报所在学校或单位以及省级招生部门。我校对测试过程进行全程录像,从严查处舞弊行为。

在常态化疫情防控背景下,现场测试严格遵守当地疫情防控工作要求。

3.体育专项测试合格考生确定办法

体育专项测试成绩合格标准不低于60分。体育专项测试成绩达到合格标准的考生,按照分招生项目招生计划,根据体育专项测试成绩从高到低,择优确定体育专项测试合格考生名单和文化成绩要求,不跨招生小项调整招生计划,不超招生小项计划公示二本线合格名单。

4.文化考试

根据我校高水平运动队的发展建设需要,确定成绩特别优秀的一级运动员(含)以上的考生,需参加国家体育总局统一组织的运动训练、武术与民族传统体育专业文化课考试。

其他体育专项测试合格的考生须在生源所在省参加全国普通高校招生统一考试。

五、录取办法

1.文化成绩要求

根据高水平运动队招生项目招生计划,在体育专项测试合格考生中,按照以下原则分招生项目择优确定拟录取考生名单:

(1)对少数体育专项测试成绩特别突出的一级运动员(含)以上的考生,需参加国家体育总局统一组织的运动训练、武术与民族传统体育专业文化课考试。文化课考试总成绩合格标准不低于180分,拟录取人数不超过我校高水平运动队招生计划的20%。

(2)对体育专项测试成绩优秀、且高考成绩达到生源所在省(区、市)本科第二批次控制分数线的65%者,拟录取人数不超过我校高水平运动队招生计划的30%。

(3)其余拟录取考生的高考成绩须达到生源所在省(区、市)本科第二批次控制分数线。

对于实行高考改革和合并本科录取批次的省份,以省级招生考试机构划定的高水平运动队参考录取控制分数线为准。

2.公示

拟录取考生名单将在教育部阳光高考平台和“中南大学招生在线”网站公示,并报生源省级招生考试机构和所在中学公示、备案,公示无异议者,按照教育部和生源所在省(市、区)关于高水平运动队的招生政策录取。

3.志愿填报

拟录取考生须按照生源省招生考试机构的规定,在相应批次正确填报高考志愿,志愿未填报或填报错误者,视为自动放弃录取资格。

4.专业确定

高水平运动队按照专业招生、大类培养,入校后原则上不能转换专业,拟录取考生的专业志愿以报名系统填报的为准,考生可填报除医学类、艺术类、中外合作办学项目和运动训练专业之外的专业,每名考生可填报3个专业志愿,其中经济管理类专业只能填报一个,填报工商管理专业的考生均进入工商管理专业高水平运动队班。高考改革省份考生选考科目须符合我校相应专业选考科目要求。

根据考生的专业志愿和体育专项测试成绩择优确定拟录取专业。除工商管理专业外,每个专业录取不超过3名考生。

六、入学复查及有关事项

1.高水平运动队录取的新生入学后,我校将进行全面复查,并组织体育专项复测。如发现不符合国家规定的录取条件、违反招生规定、弄虚作假者,取消其入学资格,并通报生源中学或单位以及省级招生部门。

2.我校录取的高水平运动队队员,须遵守《中南大学运动队管理办法》有关规定和各项规章制度,我校将与录取考生签订协议,明确入校后参加训练、比赛的义务和责任。

七、联系方式

地址:湖南省长沙市麓山南路932号中南大学本科生招生办公室(校本部逸夫楼511室)

邮编:410083

咨询电话:0731-88830995(本科生招生办公室)

0731-88836968(体育教研部)

传真:0731-88830630

电子邮箱:admis@csu.edu.cn

八、监督机制

我校成立本科招生监察办公室,监督检查招生工作,监督电话:0731-88879252。

九、本招生简章由中南大学本科生招生办公室负责解释。

中南大学2023年高水平运动队招生简章

2022-12-08 09:06:58

按照《教育部办公厅关于做好2023年普通高等学校部分特殊类型招生工作的通知》(教学厅[2022]8号)的规定和要求,为选拔高水平体育人才,推进素质教育,2023年中南大学继续面向全国招收高水平运动队队员。具体办法公布如下:

一、招生计划

1.png

2.png

注:未公布的项目不招生。对于实行高考改革和合并本科录取批次的省份,以省级招生考试机构划定的高水平运动队参考录取控制分数线为准。

二、报名条件

1.符合2023年普通高校招生工作规定的报名条件以及教育部和生源省高水平运动队招生条件,德智体美劳全面发展,无伤病,具备下表对应招生项目的报名条件之一者方可报名。

3.png

注:中南大学2023年高水平运动队报名条件认定的比赛名称如下:

(1)全国、洲际及世界体育比赛

①以中华人民共和国名义举办的体育比赛。

②教育部、体育总局主办的全国中学生体育比赛;全国中学生体育协会主办的中学生体育比赛。

③教育部组织承办或组(团)队参加世界、洲际中学生体育比赛;教育部、国家体育总局等有关部门联合承办或组(团)队参加世界、洲际中学生体育比赛。

(2)省级体育比赛

①以各省人民政府名义举办的体育比赛。

②各省教育厅、体育局主办的全省中学生体育比赛。

2.主力运动员的资格认定:由考生提供所在学校签字盖章的相关证明材料。

3.考生所持有的运动员等级证书项目应与报考的项目一致(运动小项也必须对应一致,否则报名无效),全能项目考生所持有的运动员等级证书项目需为所考项目的其中之一。运动员技术等级以国家体育总局官方网站“运动员技术等级综合查询系统”公示的数据信息为准。

4.乒乓球项目不接受参加过中国乒乓球俱乐部超级联赛、中国乒乓球俱乐部甲A比赛及全国乒乓球锦标赛、全运会运动员(包括注册、报名、预赛和正赛)报名。

5.高中阶段比赛成绩有效时间为2020年9月—2022年12月。

三、报名程序

2022年12月12日—12月14日,考生登录教育部“阳光高考特殊类型招生报名平台”报名系统进行报名,网址为:http://gaokao.chsi.com.cn/gspyddbm/,具体要求见该系统。

我校不接受纸质报名材料,考生需将以下材料照片或扫描件上传至报名系统:

1.考生完成网上报名后,下载打印填写完整的报名申请表,并由考生所在中学在申请表相应位置签字盖章。

2.居民身份证(双面)。

3.运动员等级证书和国家体育总局官方网站“运动员技术等级综合查询系统”查询认证结果截图。

4.中南大学2023年高水平运动队报名条件认定的比赛获奖证书扫描件,需加盖考生所在中学公章。

5.与报名条件相关的竞赛成绩册、秩序册封面及包含本人信息页面的扫描件等,且需加盖考生所在中学公章。

6.集体项目报考的学生必须提供主力运动员的资格认定证明材料。

7.同等学力报考的学生必须提供与高级中等教育相当的学习证明和成绩单,并由省级教育行政主管部门协助对其同等学力进行认定证明。

上传的照片和扫描件须确保电子文件清晰可读,网上报名信息及上传材料必须齐全、完整和真实,否则申请无效;如有弄虚作假者,一经查实,将取消学生个人的考核、录取资格以及所在中学三年的推荐资格。

各项目报名分为文化单考组、文化二本线65%组、文化二本线组,报名时须选择其中的一个组别,不能兼报,兼报者取消报名资格。

四、选拔程序

1.资格审查

我校成立专家组对考生的申请材料进行审核,确定具有考核资格的考生名单,2022年12月23日前在“中南大学招生在线”网站公示,同时在教育部阳光高考平台公示,公示无异议者获得相关招生项目的考核资格。

2.体育专项测试

(1)获得田径、乒乓球项目考核资格考生须按照教育部和国家体育总局有关要求,参加国家统一组织的体育专项测试,我校认定国家统一组织的体育专项测试成绩。

乒乓球招生小项体育专项测试成绩相同者,按照胜率优先,文化成绩(百分制)择优确定录取,文化成绩相同者,依次按照语文、数学、外语单科成绩高者优先录取。

田径招生小项体育专项测试成绩相同者,按照专项测试原始成绩,文化成绩(百分制)择优确定录取,文化成绩相同者,依次按照语文、数学、外语单科成绩高者优先录取。

(2)获得排球、篮球项目考核资格考生须按照以下方法参加我校组织的体育专项测试。

①网上确认考试

获得考核资格考生于2022年12月25日前到教育部“阳光高考特殊类型招生报名平台” 报名网站确认是否参加考试,逾期未确认者视为自动放弃考核资格。

②网上缴费

在教育部“阳光高考特殊类型招生报名平台”网上确认参加考试的考生须在2022年12月26日前在报名网站支付考试费,按照湖南省发展和改革委员会、湖南省财政厅、湖南省教育厅《关于进一步完善大中专教育收费管理有关事项的通知》湘发改价费规[2021]646号文件的收费标准,体育专项测试费为200元/人。考试费一旦缴纳,无论是否参加考试,概不退还;逾期未支付者视为自动放弃我校体育专项考核资格。

③现场测试资格确认

现场测试资格确认时间和地点见下表:

4.png

现场测试资格确认时,考生须提交本人身份证、准考证、运动员等级证书、和获奖证书原件。经审查合格后进行照相、指纹注册,领取准考证等相关资料,现场签订《高水平运动队考生反兴奋剂承诺书》和《考生诚信承诺书》,拒不签订承诺书或拒绝接受兴奋剂检查或抽查的考生,视为主动放弃考试资格。

④现场测试

现场测试时间和地点见下表:

5.png

测试内容和评分方法:参照国家体育总局制定的《普通高等学校运动训练、武术与民族传统体育专业体育专项考试方法与评分标准》。

现场测试要求:凡参加我校高水平运动队测试的所有考生必须在当地保险公司购买测试期间的个人“人身意外伤害保险”,报到时提交保险单据原件,否则不能参加测试。

考生须在规定的时间、地点持身份证和准考证原件参加测试,否则视为放弃测试资格。测试中如发现弄虚作假、冒名顶替者将取消测试资格,并通报所在学校或单位以及省级招生部门。我校对测试过程进行全程录像,从严查处舞弊行为。

在常态化疫情防控背景下,现场测试严格遵守当地疫情防控工作要求。

3.体育专项测试合格考生确定办法

体育专项测试成绩合格标准不低于60分。体育专项测试成绩达到合格标准的考生,按照分招生项目招生计划,根据体育专项测试成绩从高到低,择优确定体育专项测试合格考生名单和文化成绩要求,不跨招生小项调整招生计划,不超招生小项计划公示二本线合格名单。

4.文化考试

根据我校高水平运动队的发展建设需要,确定成绩特别优秀的一级运动员(含)以上的考生,需参加国家体育总局统一组织的运动训练、武术与民族传统体育专业文化课考试。

其他体育专项测试合格的考生须在生源所在省参加全国普通高校招生统一考试。

五、录取办法

1.文化成绩要求

根据高水平运动队招生项目招生计划,在体育专项测试合格考生中,按照以下原则分招生项目择优确定拟录取考生名单:

(1)对少数体育专项测试成绩特别突出的一级运动员(含)以上的考生,需参加国家体育总局统一组织的运动训练、武术与民族传统体育专业文化课考试。文化课考试总成绩合格标准不低于180分,拟录取人数不超过我校高水平运动队招生计划的20%。

(2)对体育专项测试成绩优秀、且高考成绩达到生源所在省(区、市)本科第二批次控制分数线的65%者,拟录取人数不超过我校高水平运动队招生计划的30%。

(3)其余拟录取考生的高考成绩须达到生源所在省(区、市)本科第二批次控制分数线。

对于实行高考改革和合并本科录取批次的省份,以省级招生考试机构划定的高水平运动队参考录取控制分数线为准。

2.公示

拟录取考生名单将在教育部阳光高考平台和“中南大学招生在线”网站公示,并报生源省级招生考试机构和所在中学公示、备案,公示无异议者,按照教育部和生源所在省(市、区)关于高水平运动队的招生政策录取。

3.志愿填报

拟录取考生须按照生源省招生考试机构的规定,在相应批次正确填报高考志愿,志愿未填报或填报错误者,视为自动放弃录取资格。

4.专业确定

高水平运动队按照专业招生、大类培养,入校后原则上不能转换专业,拟录取考生的专业志愿以报名系统填报的为准,考生可填报除医学类、艺术类、中外合作办学项目和运动训练专业之外的专业,每名考生可填报3个专业志愿,其中经济管理类专业只能填报一个,填报工商管理专业的考生均进入工商管理专业高水平运动队班。高考改革省份考生选考科目须符合我校相应专业选考科目要求。

根据考生的专业志愿和体育专项测试成绩择优确定拟录取专业。除工商管理专业外,每个专业录取不超过3名考生。

六、入学复查及有关事项

1.高水平运动队录取的新生入学后,我校将进行全面复查,并组织体育专项复测。如发现不符合国家规定的录取条件、违反招生规定、弄虚作假者,取消其入学资格,并通报生源中学或单位以及省级招生部门。

2.我校录取的高水平运动队队员,须遵守《中南大学运动队管理办法》有关规定和各项规章制度,我校将与录取考生签订协议,明确入校后参加训练、比赛的义务和责任。

七、联系方式

地址:湖南省长沙市麓山南路932号中南大学本科生招生办公室(校本部逸夫楼511室)

邮编:410083

咨询电话:0731-88830995(本科生招生办公室)

0731-88836968(体育教研部)

传真:0731-88830630

电子邮箱:admis@csu.edu.cn

八、监督机制

我校成立本科招生监察办公室,监督检查招生工作,监督电话:0731-88879252。

九、本招生简章由中南大学本科生招生办公室负责解释。